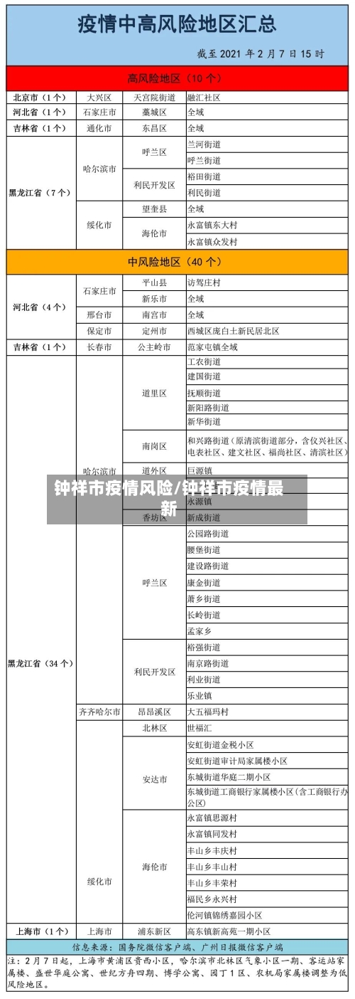
钟祥是属于中风险地区吗现在
有疫情 。截止2022年12月9日湖北省钟祥市的磷矿镇鄂中区域属于中风险地区,是有疫情的 ,正在进行封控管理。湖北省位于中国中部,长江中游,东邻安徽,西连重庆 ,西北与陕西接壤,南接江西、湖南,北与河南毗邻。

低风险地区 ,不需要隔离,仅仅需要核酸检测证明啦!但是如果是中高风险或者当地没有发布疫情解除的相关公告的话 去外地还是要被集中隔离或者居家隔离的。

可以 。根据武汉市和钟祥市的疫情检测报告显示。截止2022年9月23日,两地均属于低风险地区 ,趋于常态化防控管理。从武汉前往钟祥市只需要出示14天行程记录和48小时核酸报告即可 。

月3日重庆划定的3个中风险区分别是渝北区宝圣湖街道石盘河社区金石大道398号重庆星充新能源科技有限公司办公区 、渝北区龙塔街道黄龙路53号东原晴天见小区、长寿区菩提街道古镇社区西二支路88号中央公园小区一组团。

荆门京山是低风险区吗
不是的。通过查询荆门京山的相关资料了解到,荆门京山截止到2022年12月5日为止是中高风险地区 。荆门市新冠肺炎疫情日报:2022年12月4日0—24时,全市新增无症状感染者15例(沙洋县3例、钟祥市5例、京山市3例 、东宝区4例) ,其中外省输入9例,集中隔离点检出3例、居家隔离检出1例、重点人员筛查检出2例。
不需要。经荆门,京山两地疫情防控查询了解到 ,截止12月5日,荆门为低风险地区,进入去京山的低风险地区人员只需要提供48小时阴性核酸检测报告即可不需要隔离,可以放心前往 ,但需要做个个人防护 。
通过查询相关资料显示荆门京山不是高风险地区。截止2022年12月11日最新数据显示,荆门京山地区近来没有低 、高风险区域,都是常态化防控区 ,因此荆门京山不是高风险地区。
荆门到京山的汽车现在通车 。据查询相关信息显示,在2022年12月12日疫情已全面解封,两地是正常通车的 ,该地区防疫要求为,对于没有高低风险区旅居史人员,可以随时出入 ,不需要查验核酸、健康码,也不需要提前报备。车,是指陆地上用轮子转动的交通或运载工具。
湖北荆门京山市的海拔范围在27米至950.3米之间。京山市的海拔差异显著 ,主要受地形影响 。其比较高点位于西北部与钟祥市交界处的娘娘寨,海拔达950.3米。该区域属于山地地形,地势较高,植被茂密 ,是京山市的自然制高点。这一高度在湖北省内属于中高海拔范围,对当地气候、生态及农业分布有重要影响 。
京山市属于荆门市代管的一个城市,这个在湖北来说简直就是绿宝石的存在呀 ,因为这个城市所拥有的的旅游资源是十分的丰富的。近来这个县级市地位不低,其属于国家级生态县。
钟祥是中风险还是低风险
〖壹〗 、没有封 。截止到2022年12月7日,通过查询我国疫情防控中心显示 ,钟祥属于我国低风险地区,全域处于常态化疫情防控阶段,没有封 ,当地所有居民一直坚持两天一做核酸检测,并且出门正确佩戴口罩。
〖贰〗、不属于。通过查询钟祥疫情防控资料显示,截止2022年12月19日 ,该地区是低风险地区,不属于中风险地区 。钟祥市,湖北省辖县级市,由荆门市代管。地处湖北省中部 ,汉江平原北端,东北邻随州市,东接京山 ,南连天门,西邻东宝区、掇刀区和沙洋县,西北与宜城市接壤。
〖叁〗 、是常态化防控区 。钟祥市已实行常态化防控地区政策 ,不再查验48小时核酸检测阴性证明和健康码,取消落地检。常态化的疫情防控不是指疫情完全消失,生产生活恢复到疫情前的状况 ,而是疫情可能长期存在,防控工作成为一项长期的、日常的重要任务。
湖北省钟祥市磷矿镇鄂中有疫情吗
〖壹〗、有疫情。截止2022年12月9日湖北省钟祥市的磷矿镇鄂中区域属于中风险地区,是有疫情的 ,正在进行封控管理 。湖北省位于中国中部,长江中游,东邻安徽,西连重庆 ,西北与陕西接壤,南接江西 、湖南,北与河南毗邻。
〖贰〗、012年全镇实现工农业总产值787亿元 ,其中工业总产值697亿元,上缴税收4570万元。城镇居民人均可支配收入19600元,农民人均纯收入9893元 ,社会商品零售总额23亿元,居民存款余额208亿元 。 2013年实现工农业总产值约94亿元,财政收入5507万元元 ,居民人均收入11183元。
〖叁〗、湖北鄂中生态工程股份有限公司联系方式:公司电话0724-6901199,公司邮箱ezhgbjb@12com,该公司在爱企查共有5条联系方式 ,其中有电话号码1条。公司介绍:湖北鄂中生态工程股份有限公司是2002-01-21在湖北省荆门市钟祥市成立的责任有限公司,注册地址位于钟祥市磷矿镇鄂中磷化工业园 。
9月9日从盘龙城回钟祥市有核酸证明能回家吗
〖壹〗、你好,你是想问2022年9月9日从盘龙城回钟祥市有核酸证明能回家吗?通过查询相关资料显示,2022年9月9日从盘龙城回钟祥市有核酸证明能回家。因为截止2022年9月9日 ,盘龙城和钟祥市属于低风险疫情防控区,查验48小时内核酸检测阴性证明即可入内,所以2022年9月9日从盘龙城回钟祥市有核酸证明能回家。
〖贰〗 、可以 。盘龙城位于湖北省武汉市黄陂区盘龙城经济开发区内 ,通过查询武汉市疫情防控中心官方网站显示,截止2022年9月15日,黄陂区盘龙城已达到常态化管理标准 ,没有新型冠状病毒确诊病例,可以自由进入,盘龙城可以开车去荒坡。只需携带48小时核酸检测证明 ,和携带健康二维码即可。
〖叁〗、是解封开放 。据查证相关公开资料,截至2022年9月23日,武汉已降为疫情低风险区域 ,已于2022年8月26日全面解封,其中盘龙城也已解封开放。
〖肆〗、能。截止到2022年9月26日,武汉府河,机场高速以及盘龙大桥都已经解封 ,可以正常出行,只需要在卡口出示48小时的阴性核酸证明和绿色健康码即可。
〖伍〗 、盘龙城遗址博物院自5月6日起恢复正常开放 。参观预约 预约方式:游客需在盘龙城遗址博物院微信公众号、武汉文旅码以及游湖北等平台预约门票,并出示预约码。预约建议:建议提前规划行程 ,尽早预约,以免错过参观机会。









