如何在手机上查询新冠疫情的实时数据
〖壹〗 、通过手机浏览器搜索可查询新冠疫情的实时数据 ,具体操作如下:准备工具:确保手机具备浏览器功能(以华为mate鸿蒙0系统为例,其他品牌手机操作逻辑类似)。打开浏览器:在手机桌面找到浏览器图标,点击启动 。进入搜索页面:在浏览器首页找到搜索框(通常位于顶部或底部导航栏) ,点击搜索框进入输入状态。

〖贰〗、在手机上查看新冠病例轨迹,可通过腾讯地图的“疫情管控地图”功能实现,具体操作如下:工具/原料 手机型号:iPhone8(其他安卓/iOS设备操作逻辑类似)系统版本:iOS11应用版本:腾讯地图22方法/步骤 打开腾讯地图应用确保已安装最新版腾讯地图 ,登录账号后进入主界面。

〖叁〗、夸克浏览器查询实时疫情数据的方法如下:第一步:打开夸克APP并进入“捷径 ”页面首先,用户需确保已安装夸克浏览器并打开应用 。在首页的搜索框下方,可找到一个名为“捷径”的按钮,点击该按钮进入快捷功能页面。此页面整合了多种实用工具 ,便于用户快速访问所需服务。

〖肆〗 、打开微信:在手机上找到微信应用并点击进入 。进入“我”的页面:在微信界面右下角点击“我 ”选项,进入个人中心。找到“城市服务”:在“我”的页面中,找到并点击“城市服务 ”功能入口。进入疫情专区:在城市服务页面中 ,找到“疫情专区”选项并点击进入。
〖伍〗、在支付宝上查看新冠确诊患者行动轨迹的方法如下:第一步:打开支付宝应用在手机上找到并点击“支付宝”图标,确保已登录个人账号 。若未登录,需先完成账号登录或实名认证。第二步:进入“市民中心”在支付宝首页 ,找到“市民中心 ”入口(通常位于首页中间或底部导航栏),点击进入。

武汉为何突增1290例新冠死者,有三个原因,国外也将不断出现
〖壹〗、之所以会出现这样的情况,主要有以下几个原因:医疗资源紧张导致的居家病亡:在武汉新冠疫情爆发初期 ,病例突然增多,医疗资源变得紧张,医院的收治能力不足 。这导致部分新冠患者无法及时住院治疗 ,尤其是重症患者在家中病亡,这些病例在之前的统计中可能未能完全纳入。
〖贰〗 、020年武汉当时疫情确诊50333例,死亡3869例。2019年12月31日上午,国家卫健委专家组抵达武汉 ,展开相关检测核实工作 。调查发现,该次肺炎病例大部分为华南海鲜城经营户。2020年1月1日,武汉市江汉区市场监督管理局、武汉市江汉区卫生健康局发出“关于休市整治的公告”。
〖叁〗、- 2020年1月7日:第四次通报 ,首次将病毒性肺炎表述为新型冠状病毒肺炎,病例41例,其中2例出院、7例重症 ,并出现首例死亡 。此时,涉及的419名医护人员未被传染。- 2020年1月11日:财新发布特稿《武汉新型冠状病毒溯源》,透露了死者是61岁的患者 ,其他媒体反应速度相对滞后。
6月11日,中疾控在世卫结束PHEIC后首次发布国内新冠流行报告(2023年5...
就医需求变化:哨点医院流感样病例占门急诊比例在5月15日-21日达2%,22日-28日回落至8%,提示4月底快速上升后 ,5月底增速趋缓,6月可能已过峰并呈下降趋势 。去年12月首轮疫情中,该比例比较高达11%,反映当前就医需求强度减弱。
023年5月5日 ,世界卫生组织(WHO)正式宣布新冠不再构成世界关注的突发公共卫生事件(PHEIC),主要基于疫情趋势 、病毒变异、人群免疫屏障及医疗体系能力提升等综合因素。疫情趋势持续向好全球范围内,新冠病毒感染、住院 、重症监护(ICU)住院及死亡人数均呈现持续下降态势。
世卫宣告新冠紧急状态结束 ,并不意味着新冠不再流行,只是表明新冠疫情不再构成“世界关注的突发公共卫生事件”(PHEIC),但新冠病毒仍在传播 ,局部地区疫情还有小幅上升迹象,仍需保持警惕 。
023年5月5日,世界卫生组织(WHO)正式宣布新冠疫情全球卫生紧急状态结束 ,不再构成世界关注的突发公共卫生事件(PHEIC)。 这一决定标志着全球抗疫进入新阶段,但世卫组织同时强调,病毒仍未消失 ,需持续防范风险。
WHO仍维持新冠全球比较高警戒级别,但指出未来一年有望进入新阶段;美国则宣布将于5月11日结束新冠国家紧急状态和公共卫生紧急状态 。以下是详细信息:WHO维持比较高警戒级别维持原因:2023年1月30日,世卫紧急委员会召开疫情爆发以来第14次会议,讨论新冠大流行是否仍应列在全球比较高警戒级别。
新冠大流行终结时间与应对下一次大流行的策略新冠大流行终结时间:新冠可能会在很长一段时间内都将是一种流行病 ,“大流行 ”仅仅意味着病毒在世界各地都有大规模、持续的社区传播,是一种流行病学特征。
最新!老挝万象夜市重新开放!新冠感染患者需自费餐饮费
老挝万象湄公河夜市已重新开放,琅勃拉邦省新冠感染患者需自费餐饮费 ,每天三餐费3万基普、饮水费1万基普,14天餐费总计56万基普 。 以下为详细信息:万象市湄公河夜市开放情况:湄公河夜市已重新开放。营业时间:每天13点至20点。防疫要求:前往夜市的人员需佩戴口罩并勤洗手 。
万象新冠感染率超30%,老媒总结的6大感染原因是部分人群不重视防控措施 、社区存在隐瞒实情人员、自测假阴性、隔离期外出 、核酸点未检测人员流动、医务人员误判症状。
老挝航空公司近来仅运营飞往昆明的航班 ,但计划开通从万象至中国的5条新航班,具体包括:万象至广州:每周三班,这将极大地方便两地之间的商务往来和旅游交流。万象至上海:每周两班 ,上海作为中国的重要经济中心,将吸引更多老挝游客前来探访 。
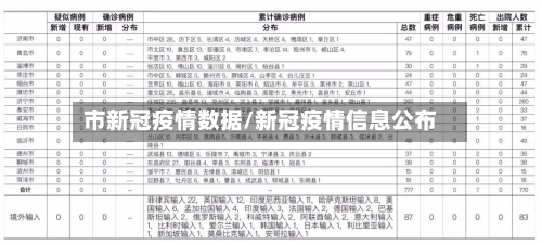
图表看上海疫情数据变化,新增感染人数8连涨,累计超15万
〖壹〗、上海卫健委4月8日公布的数据显示,新增本土新冠肺炎确诊病例为1015例 ,无症状感染者22609例,合计增加23624例。从4月2日起,新增感染人数已连续8天增加,截止近来 ,这一波疫情上海总计感染者已超15万例。
〖贰〗 、上海累计的感染人数达15万,这个数据可想而知是非常可怕的,现在的疫情还属于爆发期 ,高峰期一直持续到了现在,科研人员和国家领导人也在积极的防治和为疫情作出贡献,他们日以继夜的为研究新冠疫苗不断努力。上海此次疫情的拐点还在于科研人员对于研究新冠疫苗成果 ,不仅如此查找此次疫情的来源也尤为重要 。
〖叁〗、湖北:68391例,早期疫情严重地区,累计确诊数位居前列。吉林:36603例 ,曾出现局部疫情反弹,累计确诊数较高。台湾:25225例,受境外输入及局部传播影响 ,累计确诊数较多 。上海:8506例,近期疫情以无症状感染者为主,累计确诊数相对较少。
〖肆〗、在DataEase中建立数据集,并设置定时更新 ,确保所展示数据的实时性。仪表板设计:顶部标题栏:强调实时性,通过文字或动态效果展示当前时间或数据更新时间 。疫情数字展示:使用指标卡形式,直观呈现关键疫情数据 ,如确诊人数、死亡人数 、治愈人数等。
〖伍〗、德国:累计治愈超15万例,现存病例降至16594例。德国凭借高效的检测和追踪体系,治愈率长期保持较高水平 ,现存病例持续下降 。其他国家数据:英国:新增确诊3446例,累计确诊超23万例,但未公布治愈人数 ,无法评估现存病例变化趋势。数据来源:维基百科、Worldometers及各国卫生局,地图信息由中国外交部制作。









