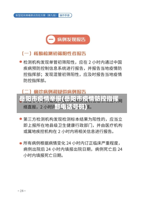
-
岳阳市疫情举报(岳阳市疫情防控指挥部电话号码)
岳阳县政务服务大厅疫情防控措施岳阳市疫情防控指挥部文件为确保疫情防控期间我县政务服务大厅安全、有序、高效运行,特通告如下:1实现全面排查疫情防控期间,只开放正大门,对进入人员一律要求佩戴口罩,严格测量体温、查看健康码、行程码及疫苗接种情况...
岳阳县政务服务大厅疫情防控措施岳阳市疫情防控指挥部文件为确保疫情防控期间我县政务服务大厅安全、有序、高效运行,特通告如下:1实现全面排查疫情防控期间,只开放正大门,对进入人员一律要求佩戴口罩,严格测量体温、查看健康码、行程码及疫苗接种情况...